中大新聞網訊(通訊員孫曉渤)9月5日,國際神經病學頂級期刊JAMA Neurology 在線發表了國際創新技術-免疫斑點法(IDoT)檢測水通道蛋白(AQP4)抗體的研究論著。這是目前國內神經免疫抗體檢測研究成果首次發表于該期刊,在國際神經免疫病研究領域發出了中國聲音,也體現了國際同行對中國開展國際臨床合作研究的認可。邱偉(中山大學附屬第三醫院,末位通訊)、Ho Jin Kim(韓國國立癌癥中心)為共同通訊作者;付瑩(福建醫科大學附屬第一醫院)、畢錦(福建醫科大學附屬第一醫院)、閆亞平(陜西師范大學)、孫曉渤(中山大學附屬第三醫院)為共同第一作者。該研究得到了天津醫大總醫院施福東、廣醫二院龍友明、中山大學附屬第三醫院李銳等專家的指導。
視神經脊髓炎視譜疾病(NMOSD)是神經免疫病的一種,亞洲女性多發。NMOSD會反復發作視神經炎和脊髓炎,最終造成神經功能障礙,給家庭、社會造成負擔。目前,NMOSD診斷依賴外周血水通道蛋白4(AQP4-IgG)抗體檢測,因此,基于細胞表達的抗體檢測方法(CBA)于2015年被國際NMOSD診斷指南推薦,作為當今AQP4-IgG抗體檢測的金標準。然而,CBA法耗時3-7天,且需要特殊實驗室和技術人員等,大大限制了CBA法的廣泛使用,尤其在一些NMOSD高發、但醫療條件欠發達的地域;并且,目前商品化的檢測試劑盒仍依賴國外進口,檢測成本極高。

圖1:傳統CBA檢測方法
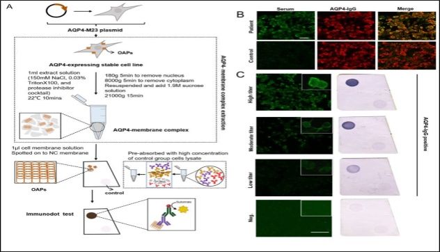
解決傳統AQP4-IgG抗體檢測的瓶頸,是全球神經免疫學者關注的重點,同時中國人作為NMOSD高發人群,我國亦迫切需要具有自主知識產權的可靠檢測方法。面對臨床需求,中山大學附屬第三醫院、福建醫科大學附屬第一醫院、陜西師范大學與國際學者組成聯合攻關團隊,從臨床問題出發,依托中國南方NMOSD臨床隊列,開展基礎-臨床結合的轉化研究,共同進行抗體檢測新技術的研發與驗證。研究過程中,閆亞平團隊首先利用表達AQP4的細胞提取的膜碎片(帶有完整AQP4空間構象)作為抗原底物,創建一種高效、易操作的AQP4-IgG檢測新技術--IDoT法;之后,邱偉/孫曉渤團隊和付瑩團隊,聯合韓國Kim團隊自主設計,并開展為期3年(2020年5月-2023年2月)的前瞻性、病例-對照、國際多中心交叉驗證研究。

圖2:國際首創IDoT法檢測AQP4-IgG示意圖
該研究在中國(廣東、福建)和韓國共檢測836例患者的血清樣本。結果顯示,與傳統的金標準CBA法對比(活細胞CBA法或者固定CBA法等),IDoT法的抗體檢測性能與CBA相當,診斷性研究結果Kappa系數為98.0%(400例患者);436例驗證者,包括275例其他疾病隊列(風濕免疫疾病等)、57例NMOSD前瞻性隨訪隊列、31例國內交叉驗證隊列、73例韓國神經免疫疾病隊列交叉驗證(NMOSD、MOGAD等),整體驗證隊列結果中,僅2例與CBA檢測不一致。因此,IDoT總體敏感性為99.4% (95%CI: 97.8% - 99.9%), 特異性為99.2%(95%CI: 98.0% - 99.8%)。

圖3:前瞻性、病例-對照、國際多中心交叉驗證研究流程圖

圖4:韓國隊列交叉驗證研究流程圖和結果
該研究證明,IDoT法與目前金標準CBA法具有相同檢測效能。但IDoT法高效、易操作,可實現在普通實驗室、一般技術人員、廣泛人群中進行AQP4-IgG抗體檢測,在快速篩查中具有更廣泛的應用前景,可實現NMOSD患者早診斷早治療,同時為資源較少和經驗不足的基層醫院以及其他經濟欠發達國家提供一種可選擇方法,最終實現提高AQP4-IgG抗體檢測率。

圖5:傳統CBA法需要特殊設備等,難以廣泛開展;IDoT法有望在普通實驗室,由一般的技術人員經培訓后掌握使用,未來可能在社區人群疾病篩查,甚至患者自行檢測中應用。
該研究成果是我國的自主研發成果,填補了國際上快速檢測AQP4-IgG抗體領域的空白,對于推動全球NMOSD的早期精確診斷具有重要意義。同時,我國對該成果自主知識產權的擁有,未來將大大降低NMOSD診斷成本,促進患者群體早診斷早干預,減輕家庭與國家的經濟負擔。研究論文得到了JMMA Neurology雜志多個審稿人的高度評價,認為“這項非常詳實的研究將引起神經科醫生的極大興趣,克服在不同醫療條件下NMOSD抗體檢測的障礙”“該研究發現將對NMOSD抗體檢測領域產生重大影響”“該研究是神經免疫抗體檢測技術的重大進步”。

圖6:研究人員與國際神經免疫專家(澳大利亞西澳大學Allan Kermode、美國梅奧診所Sean Pittock、日本九州大學Noriko Isobe)反復開展線上討論
論文鏈接:https://jamanetwork.com/journals/jamaneurology/fullarticle/2809143?resultClick=1